我被尖椒部落非法开除:为什么劳工机构的官僚比资本家还要凶狠

我今年三十二岁,作为尖椒部落编辑,被领导开除了。
2018年06月04日,我正式入职尖椒部落。从前,我觉得深圳就是我的远方,因为那里的工人充满力量,她们创造了整个世界。工作伊始,怀着对理想的憧憬,我加入了这个集体,与工人同志并肩战斗。
喜悦
来到尖椒工作真的是三生有幸。一位朋友这样跟我说:「在我们外面看来,尖椒就是革命的号角。」接到offer时候,甚至在山东老家里激动到跳了起来。从学生时代起,我就经常参与社会活动,与各种公益组织联系,和志同道合的朋友进行田野调查。虽然自己很微小,但是总想为改变世界做点什么。
来到深圳后,为了更方便地采访工友,撰写田野调查,我就在位于三和人才市场不到5分钟的步行距离的地方,找了一间十多平米出租屋。很多时候都是利用节假日本该休息的时间去找工友聊天,尽量与工人阶级感同身受。
虽然经常去三和蹲点调查,但是我总想着,获得街角社会学意义上的第一手素材,是很重要的。所以2018年十一假期期间,我在三和人才市场的招贴栏中寻觅半晌,找了一个日结临时工,当地铁安检员,力图完成一次参与式观察。下午四点多就到了三和,去工头那里集合。期间几乎是一刻都没有停歇,一直折腾到晚上,我才回到出租屋。具体经历在此就不加详叙了,有兴趣的朋友可以去看我的文章:《日结零工手记:三和大神的赤裸生命》。
文章在公众号发布的那一刻,真的感慨自己年纪大了,经不起折腾,不像年轻时候那样精力充沛了。如果连续熬夜,可能整个一周都会有点头晕。原来还有朋友私下跟我开玩笑:《论语》讲三十而立,你可别立没立起来,反而倒下了。
作为编辑日常撰写和处理稿件、统计数据并做好数据分析,这些工作我都是全身心投入。在这个过程中,也与诸多工友在写作上进行切磋和交流。渐渐地我发现,有些工友们虽然长期写稿,但写作进步并不大,便萌生了「女工写作班」的想法。我几乎是发动了自己所有的人脉关系,也问遍了朋友圈的好友,终于在中央戏剧学院副教授的赵老师引荐下,我认识了创意写作书系的编辑李老师,由她担任写作班的讲师。
在与讲师反复研讨和确认后,写作课终于开起来了。整个课程将近150名学员,所有学员的作业,都需要及时批改。所以每次学员们的写作课作业,都需要发送至我的邮箱,经过我挨个汇总之后,最后再发给讲师。讲师批阅后,我也得再一个一个地回复给学员。单单批改,其实也不足够,为了让每一个学员得到个性化的反馈,我要与她们时刻保持沟通,当好学员和讲师的桥梁。写作课结束后,女工都反映课程实用,服务周到。看到女工学员学习有所收获,我也与有荣焉。
每次翻译文章,都要深夜眼睛不离屏幕。遇到翻译的疑点、难点,我必须通宵赶工,因为真的是不斟酌好语句就睡不着。为了搜寻到适合尖椒视野(劳工与性别)的英文文章做译介,我翻遍各种外国网站,通常这样一天就很快过去了。晚上回家再做翻译,第二天交给自己的好友帮忙做校对、润色,与他们讨论措辞、译法,努力将翻译的质量做到最好。
再后来,我被分配的工作也越来越多,做网店、做社企、做网课。网店收发快递的工作都由我来承担,每天上班都要先打包快递,联系快递员,这就一个多小时过去了。有一天,我等快递员等到快晚上11点。做社企,有时候需要跑一下合作的社会机构,进行联络工作,来回路上就要将近四个小时。而网课需要资源,如果搜索各大网盘引擎一无所获,也只能厚着脸皮找朋友打探。
虽然隐隐约约发现,这些任务与当初我接到的受聘邮件所规定的岗位职责不一致,但是我还是照单全收了。毕竟,以前心中所想的,就是现在我所做的。在尖椒的每一天,我都觉得这是我梦寐以求的工作。
⼊职⼀年半以来,我认识了很多⼯⼈朋友和同志,从她们身上感受了⽆穷的⼒量,同时我收到了赞美、喜悦和意义,这些荣光使得狭⼩出租屋变得不再拥挤,因为这是我喜爱的⼯作,⼈常说「此⼼安处是我家」,深漂已经⽣了根。
转折
曾几何时,我一边抹着眼泪一边采访尘肺病工友,听他诉说身体的苦痛,他所遭遇不公。那时,我在想这个世界还会好吗?
但这个世界真的不会好了。我更惊恐地发现,我也遭遇了和无数工友们同样的命运。
2020年01月16日,我被一位领导告知去麦当劳「谈点事情」。
那时候,网易和华为的暴力裁员,热度还未过去,坊间流传着关于251的各种段子。大家都还在讨论要随身携带录音笔,谨防与HR谈话。
其实为了采访和田野调查,我就自费买了录音笔,可偏偏出门之后才发现粗心大意没带。不过我也没当回事:也许只是讨论一下工作,还能真的像华为那样?
到了麦当劳,就看到我的两位领导已经端坐。而他们说的第一句话,就是解雇。大脑霎时间一片空白,但是我记忆中还是清楚地记得:
领导:你都有关注国际新闻,应该也知道现在各方面形势都不好。 我:唔。 领导:你的工作能力达不到主编的要求,你的工资又很高。 我:唔。 领导:我们的经济也困难,你就不合适再继续… 我:行吧。 领导:真的不是你不好,我们不需要一般的人了。 我:唔。 领导:之后有需要写推荐信,机构可以帮忙写。也可以给做尖椒的兼职编辑、投稿、翻译翻译文章之类的。 我:唔。 领导:公司补给你一个月的补偿金。
震惊之中,我耷拉着头,从麦当劳回到了办公室。坐在办公桌前突然手机响了,一看是我的妈妈。妈妈问我什么时候回家,还准备了满满一冰箱排骨,等我回家去吃。这一年来猪肉涨价,我最爱吃排骨,但是已经很久没买过了。
最近,妈妈打电话也是催我回家,但我害怕春运途中感染新冠肺炎,借⼝推辞了。妈妈会我说下次回来也给我做,但我不知道何时再次归乡。恍惚之间挂了电话,我⼀个中年⼈竟然流下了眼泪,我不敢说其实我早就退掉了⼀个多⽉前就买好的过年回家的票,因为我没有脸回家。
处于震惊之中的不光只有我,还有我的同事,她们也是当天被告知辞退了一位同事。在外面看来,尖椒是一个民主的团队。实际上,我们内部也是宣传人人平等,凡是都要公开讨论,人人表达意见。可我被开除一事,从未公开讨论过,其它同事也从未表达过意见。
疑惑
领导说机构经济困难,这我都可以理解,毕竟大家现在都挺困难的。我完全可以自愿降薪,甚至暂时不要工资。在内部民主决策,充分讨论后,我可以自愿离职。甚至尖椒部落为了规避法律风险,赔我2n的补偿金,我都愿意如数返还,再捐给机构。可不要说机构的资金问题,我无权过问之外,就连同事发多少工资,我都不知道,每次发工资时大家都得偷偷摸摸。
领导说我工资高。我就很奇怪了,要是赚钱,我会不远千里来到一个NGO工作吗?我寻思着,且不说做这份工作还要承担一些政治上的风险,再说了,深圳生活成本那么高,一个人租房住,城中村的房租蹭蹭地涨,我每月工资其实也仅仅够勉强维生而已。
领导说我是「主编」,可我们不是人人平等的机构吗?怎么还有权力关系的划分?而且我的offer与合同上也明确写着「编辑」,并不是什么「主编」,而且在机构内部同事的普遍认知中,我也不是什么领导。
前段时间,与领导谈话,我提了一嘴,我都不知道为什么被分配了这么多活,领导一句话「你自己没长嘴啊」就把我顶回去了。这意思是让我提出来拒绝你分配的工作任务?但是我是一个权力关系的下位者,你领导安排工作,我敢不干吗?
领导说即使我被解雇,也可以做「兼职编辑」。这突然让我想起来,其实尖椒部落早在一两个月前就启用了兼职编辑。这事没有事前商量,只有会议上的告知。慢慢地,我和另一位编辑的日常编辑工作都分到「兼职编辑」身上了。真的不知道工资高是借口,还是经济困难是借口。
这时我才想到:使用「兼职编辑」的成本当然比使用正式工便宜,尖椒部落的自家员工,我和我的同事,在领导看来只是一个商品而已。一个员工作为商品都有一个价,买完用过一段时间,就可以毫无顾忌地扔掉,然后千方百计地去寻找更低价的商品。我毫不怀疑,这一切都是资本逻辑使然。而作为劳动者,我却没有丝毫尊严。
万念俱灰,下班后,我回到出租屋躺在床上盯着天花板发呆。只想着怎么办,我的房租要怎么办?我是不是要收拾东西回老家了?
合同
被单方面告知解雇后,又遭遇疫情。我已经半个多月没有吃过菜与肉了,方便面和糙米饭就是我每天的口粮。每天磕两片一盒四块五的VC片,这样就不用买水果了。我⽇夜颠倒,在屋里闷得受不住,到附近毫⽆意义地游荡⼀会⼉,去三和人才市场和大神们聊聊天是我最开心的事情,就仿佛自己也过上了一种三和大神般的生活。
我感到失望和愤怒。我失望,领导作为共同理想而努力的团队的大佬,居然不拿自家员工当人看。我愤怒,作为全国知名劳工机构的领导,口口声声为了女工的权益,为女工发声,居然双重标准,做两面人,可以这样肆无忌惮地无视「劳动法」相关法律。
虽然处于被羞辱的失望和被损害的愤怒之中,但理性告诉我,自己的存款已经所剩无几,应该查查能不能领到失业保险,好歹得把下个月房租交了吧?
打开了电脑,开始使用搜索引擎检索「失业保险」相关信息,可检索到的信息就让人窒息了:根据《失业保险金申领发放办法》第七条,申领失业金,必须有缴纳社保的所在单位出具的解除劳动合同的证明。
可我的社保是代缴的,我和我的劳动合同中所谓「第三方机构」根本没有劳动关系,尖椒部落即使给我开具证明,我也无法领取失业金。原则上来说,如果我的社保没有被非法代缴,我入职尖椒部落超过一年半,是可以领到一个月的失业保险金的。
过了两三天,我才从这个让人发抖的消息之中缓过神来,发了条朋友圈。其中一位领导说:「好好反思」。好好反思?反思什么,反思资本主义的不公吗,这点我从来都知道。人都有侥幸心理,都觉得牢厂那样的暴力裁员轮不到自己,我也不例外,只是没想到如此凄惨。
出于多年关注劳动问题所养成的直觉,我翻出来了我与公司签订的劳动合同,发现了一些匪夷所思的事情,合同里这样写:
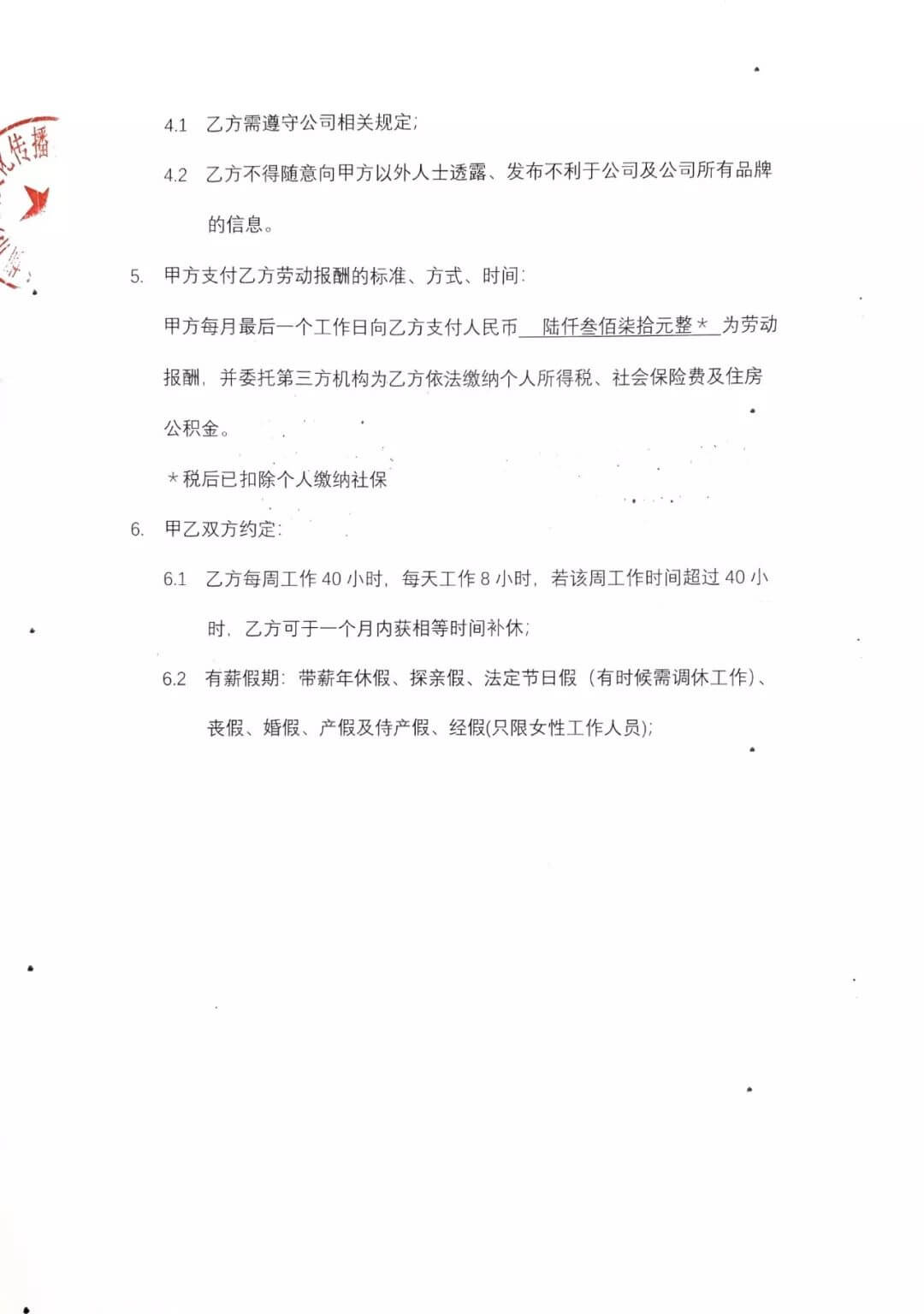
- 甲方支付乙方劳动报酬的标准、方式、时间:
甲方每月最后一个工作日向乙方支付人民币陆千叁佰柒拾元整为劳动报酬,并委托第三方机构为乙方缴个人所得税、社会保险费及住房公积金。
居然把委托以第三方机构缴纳社保等等这样的违法行为,公然写入劳动合同?
且先不论,代缴失业保险都已经无法领取失业金了。根据《社会保险法》第五十八条规定,「用人单位应当自用工之日起三十日内为其职工向社会保险经办机构申请办理社会保险登记。」而根据《广东省社会保险基金监督条例》第二十一条规定,2016年07月起,任何单位和个人不得通过虚构劳动关系、伪造证明材料等方式获取社会保险参保和缴费资格,社会保险行政部门在办理案件时发现单位和个人涉嫌社会保险欺诈犯罪的,应当依法向同级公安机关移送案件。也就是说,代缴实际上属于骗保行为。
广州在此问题上更是一马当先,《广州市劳动人事争议仲裁委员会、广州市中级人民法院民事审判庭关于劳动争议案件座谈会的意见综述》(2015)在第十二点明确了「用人单位与劳动者签订劳动合同并建立劳动关系,但委托其他单位以其他单位的名义代劳动者缴纳社会保险」不合法,「若劳动者据此主张被迫解除劳动合同的,用人单位应向劳动者支付经济补偿金。」
我深感羞愧,自己也算是一个老左派了吧。但出于对尖椒部落的信任,我当时连看都没看就签字了。一个劳工机构的领导所准备的劳动合同如此不尊重劳动合同法,令人错愕。
你以为这就完了?
- 甲乙双方约定:
6.1 乙方每周工作40个小时,每天工作8小时,若该周工作时间超过40小时,乙方可于一个月获相等时间的补休。
可《中华人民共和国劳动法》第四十四条,有明确规定:
第四十四条 有下列情形之一的,用人单位应当按照下列标准支付高于劳动者正常工作时间工资的工资报酬:
(一)安排劳动者延长工作时间的,支付不低于工资的百分之一百五十的工资报酬;
(二)休息日安排劳动者工作又不能安排补休的,支付不低于工资的百分之二百的工资报酬;
(三)法定休假日安排劳动者工作的,支付不低于工资的百分之三百的工资报酬。
从《中华人民共和国劳动法》第四十四条我们可以看出,只有休息日安排加班,才能通过补休替代支付加班费。平常工作日和法定节假日安排加班,必须支付加班费,不得通过补休方式替代支付加班费。但是合同条款却要求,不仅是休息日、工作日和法定节假日期间安排加班都能通过补休替代支付加班费。这样的「劳动合同」条款公然无视《中华人民共和国劳动法》,非法使用补休代替加班费。
再来看看工作内容,我的工作岗位是编辑,因为一开始我的受聘邮件写的是:
您在尖椒的初始职位将会是编辑(第二级),负责如下工作:
栏目内容策划、约稿、编辑、发布,有需要时撰写文章
研究和处理网站用户的信息及读者反馈
新媒体平台内容策划和推广
——选取我的受聘邮件内容
而后来劳动合同上写的是:
根据甲方需要和乙方自身技能特点,甲方聘用乙方担任网站编辑一职,并于深圳办公室处理相关业务。
乙方承担的主要工作内容及要求为:运营、推广公司旗下尖椒部落项目及策划、推广、运营大辣文化品牌的相关产品和活动,执行其他由甲方或甲方指派代表所制定的与公司发展相关的工作。
——《劳动合同》中的内容
稍有常识的人,都知道编辑与运营是两个岗位。如此随意更改招聘邀约,根据《中华人民共和国劳动合同法》第二十六条,已经构成了欺诈。
第二十六条 下列劳动合同无效或者部分无效:
(一)以欺诈、胁迫的手段或者乘人之危,使对方在违背真实意思的情况下订立或者变更劳动合同的;
(二)用人单位免除自己的法定责任、排除劳动者权利的;
(三)违反法律、行政法规强制性规定的。
所以说劳动合同上关于岗位工作内容的第二条是毫无法律效力的。
总而言之,当时一开始我以为自己干的是编辑,我的同事也都认为我是编辑。而在劳动者的工作岗位确定的情况下,如果需要变更工作内容和岗位职责,那就是在变更劳动合同内容。根据《中华人民共和国劳动合同法》第三十五条,劳动合同的的变更,需要用人单位和员工协商一致,并通过书面方式变更,劳动者和用人单位各执一份。这样看来,后来给我增添的各种工作任务,在法律角度讲已经超出了原有岗位工资职责。
当然,对方可以通过劳动合同上的「执行其他由甲方或甲方指派代表所制定的与公司发展相关的工作。」证明增添的工作任务都属于是执行指派工作。然而,这个「相关的工作」写的这么模糊,基本等于没有内容,那相当于我的岗位职责已经被扩展到了任何一种可能的工作。所以我确认,这已经构成了劳动合同的变更,却没有和我进行任何协商,我更没有看到变更的书面协议。
回头再看,劳动合同开头部分所写「根据《中华人民共和国民法通则》、《中华人民共和国合同法》和有关规定,甲乙双方经平等协商一致,自愿签订本劳动合同,共同遵守本合同所列条款」。为什么一个劳动合同不声称依据《中华人民共和国劳动法》和《中华人民共和国劳动合同法》订立,却反而援引民法的《中华人民共和国民法通则》和《中华人民共和国合同法》?咨询了朋友圈在法律行业工作的朋友,才知道在劳动合同中适用民法,无论是在理论还是在实务上都是有争议的。他说原则上劳动合同法作为特别法必须要优先于作为一般法的合同法进行法律适用。
和那位朋友聊完之后,真的想笑,但是又笑不出来。我们的法律在他们看来简直就不算什么,但他们却要在公众面前打扮得漂亮。
通知
随着时间的推移,疫情越来越严重,我也越来越抑郁和焦虑,不知道怎么办。
终于到了01月22日凌晨,我在公司电子邮件系统收到一封主题为「解除劳动合同通知书」。
王**先生:
因您的能力及实际工作情况均不符合公司的要求,无法适应公司经营方针及业务调整,经协商一致,公司将于2020年2月16日与您正式解除劳动合同。
您的一切待遇按照法律及合同约定办理,公司将依法支付等同于一个月工资的经济补偿金。
深圳市大辣文化传播有限公司
2020年1月21日
注意这里的时间,公司在2020年01月21日以书面形式发信要求2020年02月16日解除劳动合同,这根本不满三十天,不符合《中华人民共和国劳动法》第二十六条,「有下列情形之一的,用人单位可以解除劳动合同,但是应当提前三十日以书面形式通知劳动者本人」的要求。他们应该是按1月16号领导找我的这个时间开始起算的,但是领导在16号单方面口头告知我解雇时,并没有出具任何书面材料对我进行预告解除劳动合同的通知。
再说说邮件中所谓「不符合公司的要求,公司经营方针及业务调整」,无论是公司的要求还是公司经营方针,这些都应该算是用人单位规章制度的内容。而按照《中华人民共和国劳动法》第四条「用人单位应当依法建立和完善规章制度,保障劳动者享有劳动权利和履行劳动义务」。所以说公司应该在入职后,发放「员工手册」给员工,告知公司对我究竟有什么要求。可是我入职后,领导只把「员工手册」纸质版给我看了半天,就收回去了,之后也没有发放电子版。这所谓「公司经营方针及业务调整」,完全没有公示过,可以说是没有法律效力的。更何况,我都不知道公司究竟是按照什么要求把我解雇的。
在看到「公司将依法支付等同于一个月工资的经济补偿金」之后,我不知道说什么好了,这依据的是大清律?还是国民党的六法全书?完全是藐视现行法律:
第四十七条 经济补偿按劳动者在本单位工作的年限,每满一年支付一个月工资的标准向劳动者支付。六个月以上不满一年的,按一年计算;不满六个月的,向劳动者支付半个月工资的经济补偿。
第八十七条 用人单位违反本法规定解除或者终止劳动合同的,应当依照本法第四十七条规定的经济补偿标准的二倍向劳动者支付赔偿金。
至少依据《中华人民共和国劳动合同法》第四十七条与第八十七条,用人单位非法解雇雇佣劳动者,必须依照支付经济补偿标准的二倍。所以说,应该赔付我相当于四个月工资的单方面强制解除劳动关系赔偿金。
众所周知,华为等一众企业在解雇员工时的赔偿标准是n+1,都被骂得狗血淋头。一家劳工机构,对外口口声声说都遵守「劳动法」与法律,今天谴责一下这个资本家,明天声援一下那个劳动者,然而自己内部的领导却视「劳动法」为无物,玩弄双重标准,玩弄尖椒部落的自家员工。
忍不住这种羞辱,我辗转反侧了两天,思来想去,于2020年01月24日晚回复了一封邮件。
深圳市大辣文化传播有限公司
本人于2020年01月22日00:35在公司邮箱收到署名为深圳市大辣文化传播有限公司的「解除劳动合同通知书」的电子邮件,本人不接受此通知书,亦不认可所谓的「协商一致」。因收到通知被辞退,不构成协商一致。本人认为深圳市大辣文化传播有限公司涉嫌非法解除劳动合同,同时本人保留使用法律途径维护自身合法权益的权利。
特此声明
王**
2020年02月24日
接下来,我陷入到无尽的焦虑等待之中,不知道领导如何回复我的邮件。
疫情汹涌期间,我看到「尖椒部落」声援深圳学生工,其所在企业要非法开工,忍不住在朋友圈吐槽,一个声援劳工的劳工ngo的领导能不能自己先遵守「劳动法」呢?不要再玩双标了。在我的朋友圈警示下,他们大概自己去看了一下相关法律。
终于,2020年02月10日23:48,我收到领导的邮件,内容如下。
王**先生您好:
经2020年1月16日面谈,因面谈当日至给予书面通知之前,双方对于解除劳动合同及后续工资结算等安排均未提出异议,因此根据面谈结果,工资及经济补偿金等待遇结算如下:
依据劳动法第二十六条,提前30天给予书面通知,于1月22日发送至邮箱,因此工资结算至2020年2月22日(2月一共20个工作日,平均一个工作日为318.5元,截止2月22日一共有15个工作日),为318.5*15=4777.5元。并依据《违反和解除劳动合同的经济补偿办法》的相关规定,“劳动者不能胜任工作,经过培训或调换工作岗位后仍不能胜任,由用人单位解除合同的,用人单位应按其在本单位工作年限,工作时间每满一年,发给相当于一个月工资的经济补偿金”,给予相当于一个月工资的经济补偿金6370元。
以上,即剩余工资+补偿金,共计11147.5元。同时将正常缴纳2月社保。实际放发金额为11147.5元。
如无问题,将于2月16日(或之前)进行当面结算,同时请及时与同事完成线上线下的交接工作。祝一切顺利。
深圳市大辣文化传播有限公司
首先,在我已经正式邮件确定地回复「本人不接受此通知书,亦不认可所谓的『协商一致』」,公司领导居然还要强制规定「均未提出异议」,这种居高临下的态度,与直接羞辱并无二致。
其次,我用搜索引擎检索了一下法条,《违反和解除劳动合同的经济补偿办法》是1994年出台的临时规定,早在2017年就被人社部发布的〔2017〕87号文件正式宣布废止。目前解除劳动合同及其相关经济补偿问题应适用的法律是《中华人民共和国劳动合同法》。
再次,「劳动者不能胜任工作,经过培训或调换工作岗位后仍不能胜任」,这完全没有任何依据,既没有考核标准,也无「员工手册」。作为尖椒部落的员工,据我所知,我并没有经过任何培训或者调岗,领导如何做到证明我「仍不能胜任」。
还有,公司领导所引用的「用人单位应按其在本单位工作年限,工作时间每满一年,发给相当于一个月工资的经济补偿金」,这里先不论非法解除劳动合同双倍赔付的问题,就先假设是合法的预告解除情形,我上文已经指出,根据《中华人民共和国劳动合同法》第四十七条,六个月以上不满一年的,按一年计算。我工作时间超过一年半,应该支付我等同于两个月工资的补偿金,而公司领导却算成一个月。
最后,「当面结算」,真是滑天下之大稽,在这样的疫情下,还要被雇佣者当面结清工资。那么,为什么人类还要发明银行和移动支付呢?能不能响应一下国家号召少出门,避免接触?
在我哑然失笑的情况下,第二天下午六点又收到了一封邮件,其中关于补偿金的部分,已经做了修改,变为两个月。
并依据《违反和解除劳动合同的经济补偿办法》的相关规定,“劳动者不能胜任工作,经过培训或调换工作岗位后仍不能胜任,由用人单位解除合同的,用人单位应按其在本单位工作年限,工作时间每满一年,发给相当于一个月工资的经济补偿金”,我方决定给予相当于两个月最高工资的经济补偿金12740元。
深圳市大辣文化传播有限公司
我没弄清楚为什么已经「协商一致了」,公司领导就居高临下地随意地修改了赔偿金。到这里,我已经明白了所谓「协商一致」就是领导决定,自家员工被动接受告知。如此肆意解释法条,这不仅仅藐视法律,更是对雇佣劳动者极大的羞辱。
我真心体会到了以前采访过的尘肺病工友所遭遇的无奈与悲凉了:打工,怎么解释都是人家说了算。尚且我还在一间自称为女工发声的劳工机构打工,可想而知,那些在普通企业打工的劳动者面临着怎样的窘境。为了规避法律风险,尖椒部落的领导随意引用已被废止的「法条」,再进行肆意解释,妄图逃避法律所规定的非法解雇后所要支付的补偿金,像打发要饭的一样地打发掉劳动者。
声明
在这里,我不得不再次声明根本就没有所谓的「协商一致」,并且不接受电子邮件「解除劳动合同通知书」。严正敦促尖椒部落有关领导应正视自家雇员所发出的声音,切实遵守《中华人民共和国劳动法》和《中华人民共和国劳动合同法》的相关规定。讲真,作为一个劳动者,却要敦促一个劳工机构的领导遵守「劳动法」,真可谓是资本主义荒谬行为大赏了吧。
要知道,我们的「劳动法」是先贤前辈用血与泪铸就的,它的实施也是靠无数工人冒着我们无法想象的风险拼出来。⼯⼈阶级和革命前辈们用⽣命染成的⼀⾯⾎淋淋的旗帜已经交到了我们⼿上,那就容不得任何⼈去摆弄它。
一个劳工机构的领导,居然这般藐视法律,践踏自家员工的尊严,不要说改变世界,不给这个世界添堵就很不错了。我更担心我曾经朝夕相处的同事,她们和签订的劳动合同估计和我的一模一样,将来也保不准领导会继续使用我所遭遇的那种「协商一致」来解除劳动合同。
我为自己发声,也为尖椒部落的全体同事发声。我会与尖椒部落内部的「两面人」抗争到底,守护「劳动法」!
我相信尖椒部落可以在广大支持者的帮助下纠正自己的错误,回到正义的事业。
「劳动合同」扫描件