如何写劳动人事争议仲裁申请书及提交相关证据:以诉尖椒部落劳动争议一案为例

2020年01月22日,我收到尖椒部落领导发来的邮件,被告知公司将与我解除劳动关系。
此后,我多次通过邮件,并通过网路发表公开声明,向公司确认没有协商一致,并告知公司涉嫌违法解雇,但公司领导始终单方面认为协商一致,并且不认可违法解雇。
对于沟通协商一事,公司领导也是漠不关心。尖椒部落领导们如此傲慢地对待劳动者,并且拒不承认违法解雇的事实,令我无法接受。迫于无奈,我只能走劳动仲裁之路。
我提交劳动e仲裁预申请之后,没过几天就收到了劳动部门工作人员的电话,让我现场过去提交纸质资料。2020年03月02日,劳动仲裁申请当场被受理,已于04月07日开庭结束,目前正在等待仲裁结果。
很多朋友对于提交纸质材料都有不少疑问,特别是如何写劳动仲裁申请书和搜集证据。其实写劳动争议仲裁申请书并不难,理清资方的违法事实,找到相关法律依据即可。
守护劳动法,愿荣光归劳工。
如何写劳动仲裁申请书
首先,我建议要申请劳动争议仲裁的朋友,先仔细阅读《中华人民共和国国劳动法》与《中华人民共和国劳动合同法》;其次,理清资方有哪些违法事实,侵害了我们哪些权益;最后,根据违法事实和被侵害的权益填写劳动争议仲裁申请书。
那么,尖椒部落有哪些违法事实?
第一,尖椒部落单方面强制解除劳动合同,但领导单方面发来的解除劳动合同通知书却以「协商一致」、「您的能力与实际工作情况均不符合公司的要求,无法适应公司的经营方针及业务调整」为由解除劳动关系。
后来,尖椒部落的领导又单方面将解除关系的理由修改为「不胜任工作,经过培训或者调换工作岗位后,仍不能胜任工作」。
这种解除劳动合同的方式,已然涉及违法解除劳动合同。2020年01月16日有一个面谈,两位领导口头告知我,我被公司开除了。但口头告知被开除,并不构成协商一致。
以不胜任工作为由,单方面解除劳动合同则更加荒谬。对于由哪些公司领导根据哪些规章制度进行评估,我一无所知。而对于培训或者调岗,则是完全没有的事,何来「仍不能胜任工作」。
根据《中华人民共和国劳动合同法》第四十七条、四十八条、八十七条的规定,公司应该赔偿我约等于4个月工资的赔偿金。
第二,尖椒部落的领导违法委托第三方公司违法缴纳社保,造成我无法申领失业保险金,根据相关法律,公司必须对失业保险待遇损失进行赔偿,属于劳动仲裁庭的受理范围。
《深圳经济特区失业保险若干规定》第二条之规定,职工应当参加失业保险,由职工和与其形成劳动关系的特区内企业、国家机关、事业单位、社会团体、民办非企业单位、城镇个体经济组织以及其他社会组织(以下称用人单位)按照规定标准共同缴纳失业保险费。
失业保险费应由用人单位与劳动者共同缴纳,我与那间缴纳社保的公司没有劳动关系,它并不是我的用人单位,我的用人单位是深圳市大辣文化传播有限公司(尖椒部落)。尖椒部落这种委托第三方公司缴纳社保的行为已然属于违法缴纳。
《中华人民共和国失业保险条例》第十四条之规定,具备下列条件的失业人员,可以领取失业保险金:(一)按照规定参加失业保险,所在单位和本人已按照规定履行缴费义务满1年的;(二)非因本人意愿中断就业的;(三)已办理失业登记,并有求职要求的。
「按照规定参加失业保险」参加了失业保险,劳动者「非因本人意愿中断就业」后,办理失业登记,可以申领失业保险金。可尖椒部落的领导未依法给我参加社会保险,导致我「非因本人意愿中断就业」也无法申领失业保险金,公司理应赔偿我的损失。
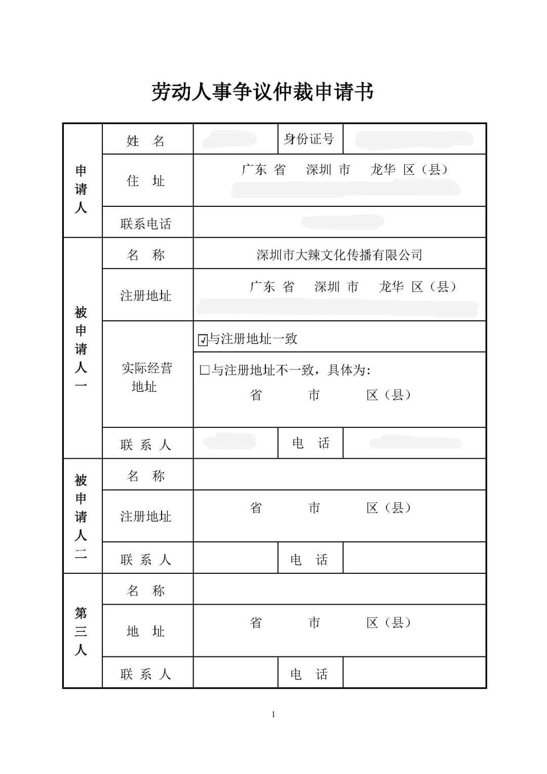
理清以上违法事实后,劳动争议仲裁书的填写就非常简单了。劳动争议仲裁申请书主要分为三个部分,分别为申请人信息与被申请人信息、请求事项、请求事项所依据的事实及理由,下面就是简单的步骤。
申请人信息与被申请人信息
填写申请人信息,申请人是就是我们劳动者,被申请人就是侵犯我们合法权益的资方。劳动者的姓名、身份证号、住址需要与身份证号一致,电话写自己的联系电话。
填写被申请人信息,被申请人就是侵犯我们合法权益的资方。公司的注册地址,需要去相关网站查询,在深圳的朋友可以去深圳市场监督局进行查询,企业信息在该网站打印后,也需要作为申请材料进行提交。
公司的注册地址与实际经营地址不符的,也需要按照要求填写。联系人不一定是法人,可以代表公司签收相关仲裁通知书文件就可以。
请求事项
根据相关法律和已经理清的事实,计算相关金额。
我的第一项请求:要求被申请人支付违法解除劳动合同的赔偿金12140元;
我的第二项请求:要求被申请人支付失业保险待遇损失1760元。
合计金额:13900元
这里重点提醒一点,请求金额大的事情要优先放到前面。如果将金额小的事项放到前面,有些公司会在仲裁庭上大篇幅论证,以拖延论证较大金额的事项。
请求事项所依据的事实、理由
(一)基本事实
1、入职时间
入职时间,一般写劳动合同上的时间,证据为劳动合同。
如果入职时间与劳动合同不符,或者没有劳动合同,则需要填写实际入职时间,这就需要其他证据佐证入职时间,可以用工资单、工作发放记录、入职通知等等来证明入职时间。 因我有劳动合同,而且我的入职时间与劳动合同一致,故我的入职时间为2018年06月04日。
2、劳动合同签订情况
劳动合同签订情况,根据实际情况填写即可。我的最后一份劳动合同的期限为从2019 年06月04日起至2021年06月03日止的固定期限劳动合同。
《中华人民共和国劳动合同法》第八十二条,用人单位自用工之日起超过一个月不满一年未与劳动者订立书面劳动合同的,应当向劳动者每月支付二倍的工资。
补充一点:如果公司没有与我们签订劳动合同,则可以申请让公司支付我们双倍工资。
3、工作岗位
工作岗位如实填写,我的岗位为编辑,证据为劳动合同。如果没有劳动合同,则需要提交其她证据证明自己的工作岗位。
4、工资情况
工资发放情况也要如实填写,我的工资大部分为现金发放,少部分为支付宝转账发送,我选择了「部分现金发放、部分银行转账」。
「员工离职前12个月的平均月应发工资」,我们应该根据实际的工资情况进行计算离职前12个月的平均工资。我被开除前的12个月税后实际到账平均工资为6220元。
5、离职情况
我在填写申请书的时候,填写的离职时间为2020年02月22日。后来,我的援助律师广东盛唐律师事务所刘喻律师认为我的离职时间应该为「解除劳动合同通知书」里载明的时间,即2020年01月16日。
在仲裁庭现场,书记员会与申请人确认解除劳动合同时间,申请人或者申请人的代理人可以对申请书上填写的时间进行修正。
离职或未正常上班原因,按照实际情况进行填写。我在申请书上写的是:被申请人在未与申请人协商一致的情况下,以不能胜任工作为由单方面强制解除劳动合同,却未对申请人进行任何培训或调岗,违法解除劳动关系。
(二)其他需要说明的事项与理由
根据事实、相关法律进行计算、填写即可,其实在劳动部门官网上也提供了填写范例,我的申请书填写如下。
诉求1:
1、事实及理由:被申请人在未经任何培训和调岗的情况下违法解除劳动关系,却坚称自己没有违法辞退,只支付了相当于两个月工资共计12740元的经济补偿金,根据《劳动合同法》第四十七条、四十八条、八十七条的规定,被申请人应再支付申请人相当于两个月工资的违法解除劳动合同赔偿金12410元。
2、证据:社保明细、支付宝工资转账明细、解除劳动合同通知书等。
3、计算方式:6220元/月×2个月×2倍-12740=12140元。
诉求2:
1、事实及理由:在申请人与被申请人签订的劳动合同中,被申请人将违法代缴社保公然写入劳动合同。目前申请人非自身意愿中断就业,却因被违法社保代缴无法申领失业保险金。根据《广东省失业保险条例》第十七条,缴费年限1至4年的,每满一年可领取1个月的失业保险金。那么,因申请人已在被申请人公司工作超过一年半,申请人社保如若未被非法代缴,且被申请人依法为申请人在社保经办机构注册并缴纳社保,申请人本应可领取1个月的失业保险金。根据《广东省失业保险条例》第十九条,失业保险金应依照地级以上市最低工资标准的百分之八十按月计发。现深圳市最低工资标准为2200元/月,所以被申请人应赔偿申请人相当于一个月失业保险金的失业保险待遇损失。
2、证据:劳动合同、社保明细等。
3、计算方式:2200元/月×80%×1个月=1760元。
整个申请书填写完毕后,去打印店打印,然后签名后,邮寄或者现场提交即可。
我的申请书扫描件
证据
我们所提交的证据,都是用来证明劳动关系、岗位、工资、入职时间、离职情况等基本情况,还需要证明我们请求事项的事由,比如违法解雇和违法缴纳社保。
劳动关系、岗位、工资、入职时间等基本情况,我以劳动合同、工作内容、支付宝转账记录为证据。违法解雇以几封尖椒部落领导发来的邮件通知为证据,未依法缴纳社保则以社保部门提供的社保缴纳记录为证据。
申请人的举证期限为申请被受理后的十日之内,超过举证期限,按照法律,仲裁委可以选择收,也可以选择不收,我的超期举证就没有被接收。
对于违法解雇这一请求,资方需要承担主要举证责任,它需要举证自己的解除劳动关系是合法的。
但是由于我们作为申请人需要先提交证据,而被申请人则是后来提交证据。我们拿到资方所提交的证据的时候,举证期限一般都已经超期。
这一规定非常不合理,因为资方拿到我们的证据后,可以有针对性地找证据,而我们则不能根据它们的证据进行质证。据盛唐律所刘喻律师介绍,此项规定将于五月份之后做出修改,民事诉讼中的针对对方证据进行质证而提交证据的期限不再受举证期限限制。
所以,我们需要根据我们的请求事项,提前预想资方会提交的证据,针对性提交相应的证据。
而我申请事项第一项为支付违法解雇的赔偿金,则需要预想作为资方的尖椒部落想要证明所谓的「协商一致」,那么就应该提交相关确认没有协商一致的证据。
在我收到公司的解除劳动关系通知书的电子邮件后,我几次回复邮件确认完全没有协商一致。在广东盛唐律所刘喻律师的提醒下,我才认识到这几封邮件是关键性证据,但因为已经过了举证期限,没能及时提交。
各种申请劳动仲裁的朋友们,一定要吸取的我的教训。
准备好所有证据后,我们就可以在劳动部门指定的窗口进行提交了,工作人员会给我们一个证据清单让我们填写。按照证据的重要程度,一一编号填写即可。
以下为我所提交的证据以及证明事项,对于涉及个人隐私的部分已经处理。
证据序号1
名称:劳动合同
证明内容:存在劳动关系、违法缴纳社保
证据序号2
名称:劳动合同
证明内容:存在劳动关系、违法缴纳社保
证据序号3
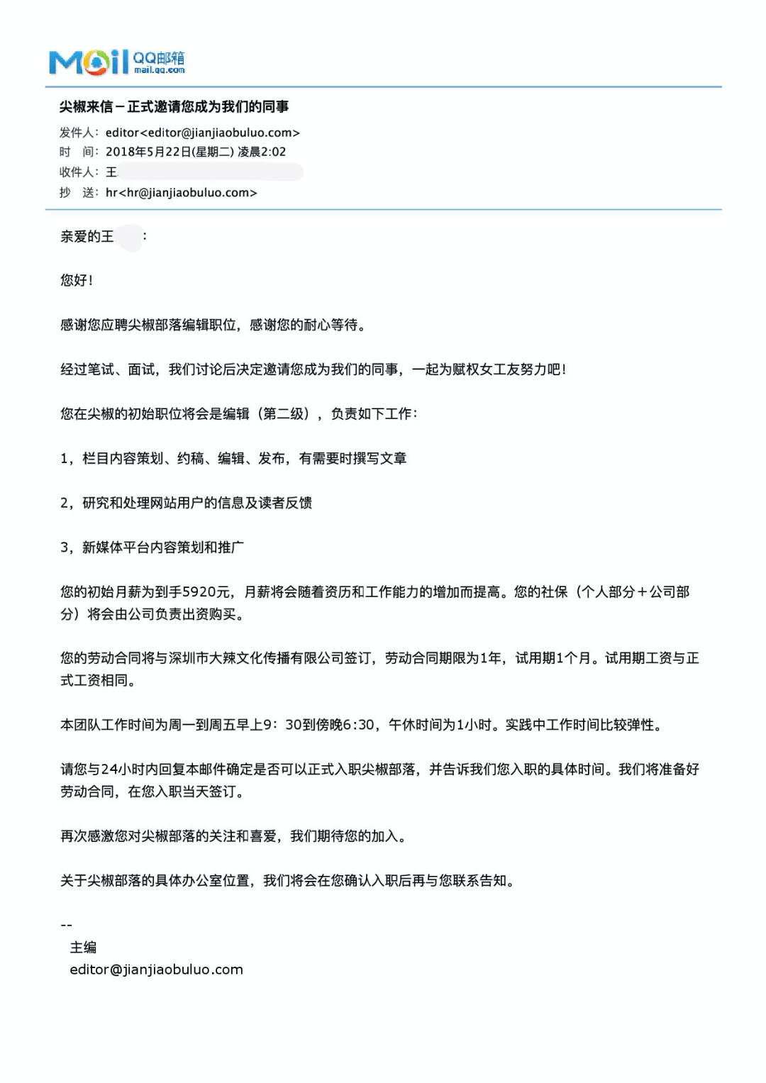
名称:受聘邮件
证明内容:存在劳动关系、工作岗位内容
仲裁庭上广东盛唐律师事务所刘喻律师补充:补充的是证据3,证明劳动关系及工作内容,被申请人一直所主张的淘宝对账并不属于申请人入职的时候所约定的工作内容。
证据序号4
名称:半年检报告电子邮件
证明内容:违法解雇、超额工作
证据序号5
名称:解除劳动合同通知书电子邮件
证明内容:违法解雇
仲裁庭上广东盛唐律所刘喻律师补充:该解雇通知书并非是协商一致解雇的通知书,而是被申请人单方面向申请人发出的解雇的通知书,而且明确了解雇的事由是申请人不能胜任工作,并没有所谓的协商一致的过程。
证据序号6
名称:关于工资、补偿金结算与交接工作事宜电子邮件
证明内容:违法解雇
证据序号7
名称:re:关于工资、补偿金结算与交接工作事宜电子邮件
证明内容:违法解雇
证据序号8
名称:深圳市社会保险历年参保缴费明细表
证明内容:违法缴纳社保、工资
证据序号9
名称:支付宝转账电子回单
证明内容:工资、违法解雇
证据序号10
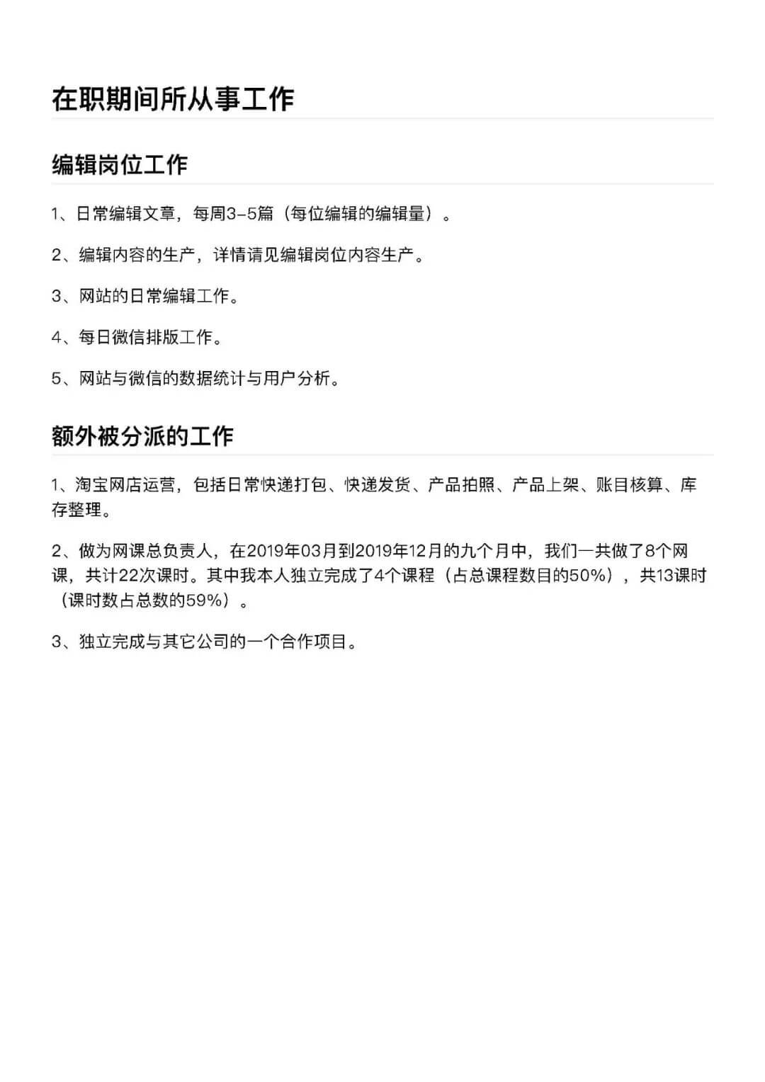
名称:在职期间所从事工作
证明内容:工作达标、超额工作
证据序号11
名称:编辑岗位内容生产
证明内容:工作达标
提醒:所有证据必须是A4纸大小,我将此证据打印为A3大小,在提交证据的时候,被迫将此证据裁成两页A4纸。
证据序号12
名称:淘宝网店进货记录
证明内容:超额工作
证据序号13
名称:淘宝网店发货记录
证明内容:超额工作